
概述:
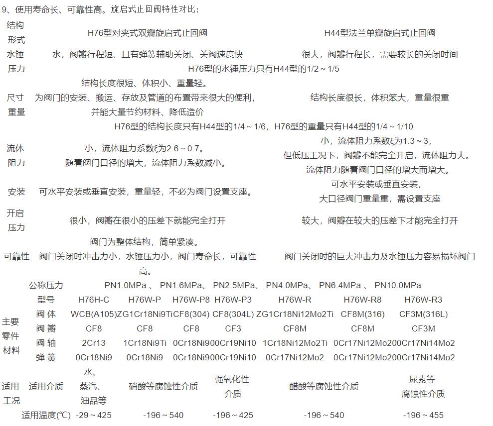
止回阀安装在管路系统,其主要作用是防止介质倒流,止回阀是一种依靠介质压力开启和关闭的自动阀门。以往国内普遍采用的是H44型法兰连接旋启式止回阀和H41型法兰连接升降式止回阀,这种传统的止回阀体积笨大,流体阻力大,阀门关闭时水锤压力高,安装、维修难,使用寿命短。
我公司针对传统结构止回阀存在的问题,以美国API标准和德国DIN标准为依据,结合我公司多年来在阀门试验研究、开发设计、加工制造等方面的丰富经验,研制开发了H76型对夹双瓣旋启式止回阀和H71型对夹式升降式止回阀系列产品,经石化、冶金、电力、轻工、食品等行业的企业和设备配套厂家的多年使用,效果良好,深受用户好评。结构特点:
1、结构长度短,其结构长度只有传统法兰止回阀的1/4~1/8;
2、体积小、重量轻,其重量只有传统法兰止回阀的1/4~1/20;
3、阀瓣关闭快速,水锤压力小;
4、水平管道或垂直管道均可使用,安装方便;
5、流道通畅、流体阻力小;
6、动作灵敏、密封性能好;
7、阀瓣行程短、关阀冲击力小;
8、整体结构、简单紧凑、造型美观;

